بیمارستان تخصصی و فوق تخصصی امید

Omid specialized and sub specialized hospital

انجمن خیریه امید ارومیه

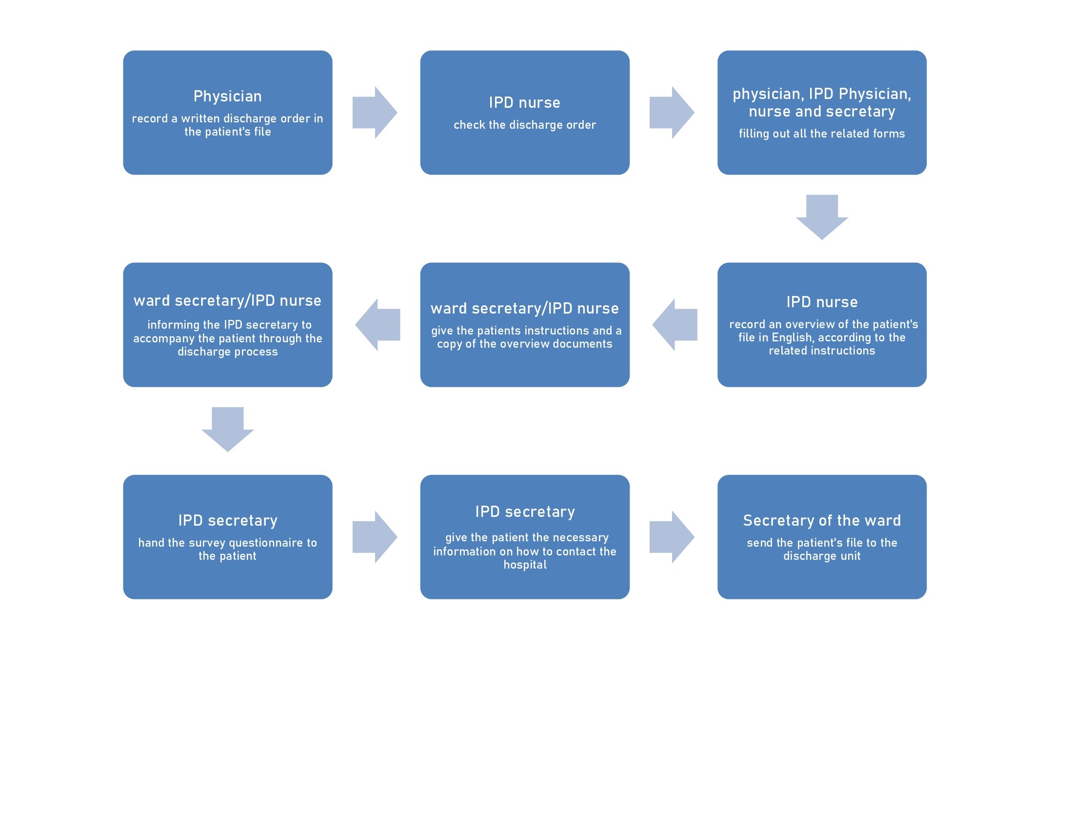
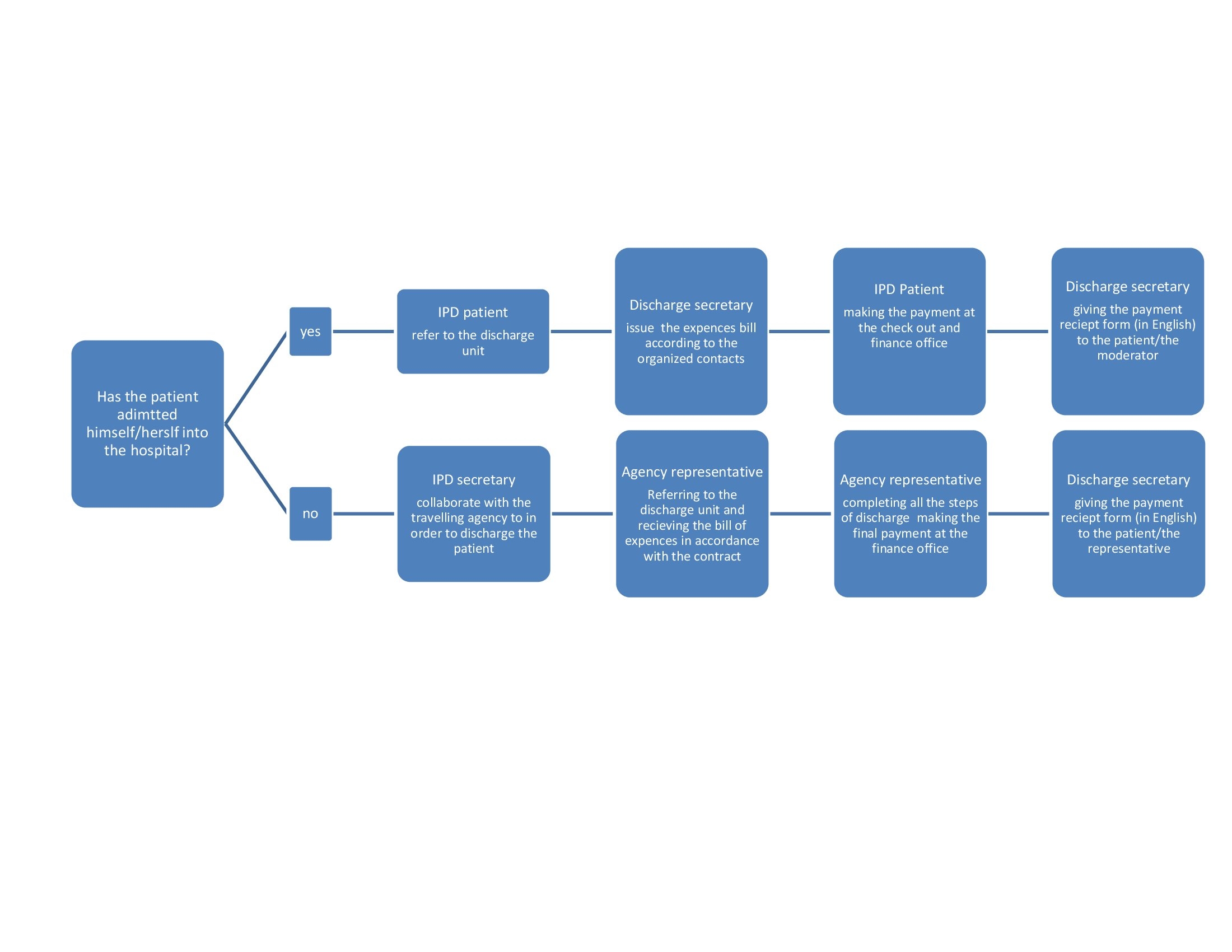
discharge process in English 00001discharge process in English 00002